Projet de Gestion des Notes
vv_fearless_vv
Messages postés
1
Statut
Membre
-
bouchrot Messages postés 394 Statut Membre -
bouchrot Messages postés 394 Statut Membre -
Bonsoir tous le monde,
Je Serais très heureux si vous réussiriez à trouver une solution à mon problème.
Mon Problème est comme suit:
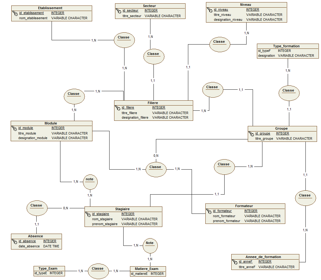
Le schéma si dessous présente le modèle conceptuel de mon projet
https://user.oc-static.com/files/378001_379000/378378.png
pour la table année de formation(1ere année, 2éme année .....)
pour la table type de formation(Cours du soir ou bien Cours du jour)
je suis desolé pcq je sais pas comment intégrer une image sur CCM
ce projet consiste à gérer les notes d'un Etablissement
le problème ici c la relation qui réuni les Tables: formateur, module est groupe
j'ai trouvé que c pas pratique
j'ai pas encore pris en considération les attributs de chaque table
J'aimerais bien aussi avoir des remarques sur ce que j'ai réalisé jusque-là si c'est possible
Merci d'avance,
Je Serais très heureux si vous réussiriez à trouver une solution à mon problème.
Mon Problème est comme suit:
Le schéma si dessous présente le modèle conceptuel de mon projet
https://user.oc-static.com/files/378001_379000/378378.png
pour la table année de formation(1ere année, 2éme année .....)
pour la table type de formation(Cours du soir ou bien Cours du jour)
je suis desolé pcq je sais pas comment intégrer une image sur CCM
ce projet consiste à gérer les notes d'un Etablissement
le problème ici c la relation qui réuni les Tables: formateur, module est groupe
j'ai trouvé que c pas pratique
j'ai pas encore pris en considération les attributs de chaque table
J'aimerais bien aussi avoir des remarques sur ce que j'ai réalisé jusque-là si c'est possible
Merci d'avance,
A voir également:
- Projet de Gestion des Notes
- Gestion des fichiers - Télécharger - Gestion de fichiers
- Filigrane projet - Guide
- Logiciel gestion photo gratuit - Guide
- Gestion planning equipe - Télécharger - Outils professionnels
- Logiciel gestion de stock et facturation - Télécharger - Comptabilité & Facturation