A voir également:
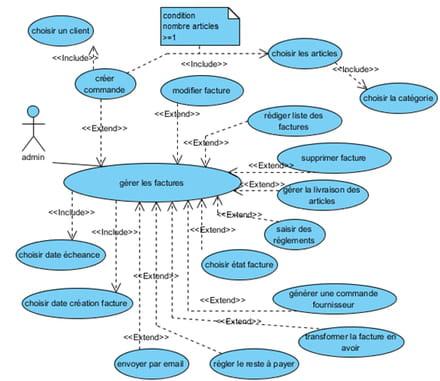
- Use case gérer les factures
- Gerer les mots de passe - Guide
- Gerer les profils netflix - Guide
- Case excel ✓ - Forum Excel
- Comment cocher une case sur word ✓ - Forum Word
- Excel si case cochée alors ✓ - Forum Excel
